NE 555 timer এর ফাংশনাল ব্লক
ডায়াগ্রাম আর পিন ডায়াগ্রাম দেখা যাচ্ছে ছবিতে। দুইটি কম্পারেটর একটি RS
flip-flop, একটি ডিসচার্জ ট্রানজিস্টর (Q1) আর সিরিজে তিনটি 5K Ohm রেজিস্টর নিয়ে গঠিত
হয়েছে আইসিটি। তিনটি ৫ কিলো ওহম রেজিস্টরের কারনে এর নাম দেয়া হয়েছে 555।
VCC আর গ্রাউন্ডের মাঝে সিরিজে সংযুক্ত
তিনটি রেজিস্টর ভোল্টেজ ডিভাইডার হিসেবে কাজ করে। ফলে কম্পারেটর ১, CM1 এর ইনভার্টিং ইনপুটের ভোল্টেজ হয় 2VCC/3 আর
CM2 এর নন ইনভার্টিং ইনপুটের ভোল্টেজ হয় VCC/3। Reset, Threshold, trigger
এই তিনটি পিন ফ্লিপফ্লপের অবস্থা নিয়ন্ত্রণ করে।
Reset input low হলে, ফ্লিপফ্লপের Q output low হয় আর Q' Output High। ফলে
ডিসচার্জ ট্রাঞ্জিসটর অন বা থ্রেসহোল্ড অবস্থায় পৌছে যা সাধারণত পিন ৭ এর
। ফ্লিপফ্লপটি কন্ট্রোলের ক্ষেত্রে Reset input পিনের প্রায়োরিটি সবচে বেশি। অর্থাৎ Threshold, trigger এর অবস্থা যাই থাক না কেন, Reset input low হলে Q output low হয়। তাই এই পিনটি ব্যবহার
না করতে চাইলে তাকে VCC এর সাথে শর্ট করা হয়ে থাকে।
Trigger পিনটির ভোল্টেজ যদি CM2
এর নন ইনভার্টিং ইনপুটের ভোল্টেজ (VCC/3)
চাইতে ছোট হয় তবে ফ্লিপফ্লপ এর S input high হবে। ফলে
Q output High হবে আর Q' Output হবে low, বন্ধ হয়ে যাবে ক্যাপাসিটরের ডিসচার্জ।
আবার Threshold পিনটির ভোল্টেজ যদি CM1 এর ইনভার্টিং
ইনপুটের ভোল্টেজ (VCC/3) চাইতে বেশি হয়, তবে ফ্লিপফ্লপ এর
R input high হবে। ফলে Q output LOW হবে আর Output হবে high, খুলে যাবে ক্যাপাসিটরের ডিসচার্জ হওয়ার রাস্তা। তাহলে এই আইসিটি
কিভাবে কাজ করে সেসম্পর্কে মোটামুটি একটি ধারণা দেয়ার চেষ্টা করা হল।
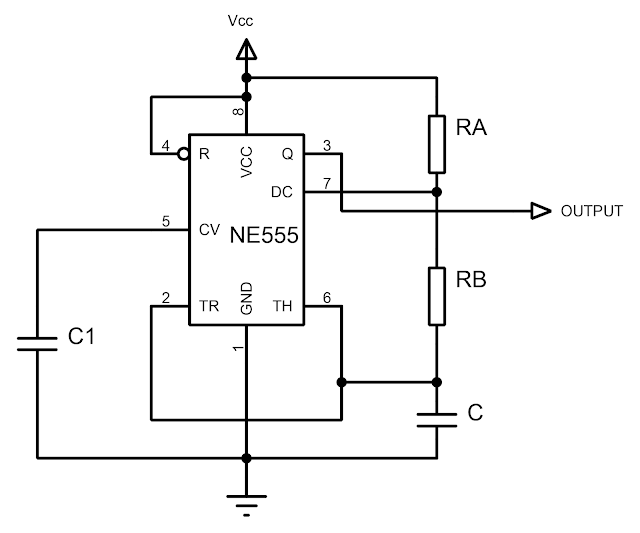
555 দিয়ে তৈরি করা যায় astable
multivibrator। এটি হল এমন একটি সার্কিট যা দিয়ে
তৈরি হয় ডিসি রেকট্যাংগুলার ওয়েভ। এই সার্কিটে কোন ইনপুট দিতে হয় না বলে একে
অনেকসময় free-running
multivibrator ও বলা হয়। এরজন্য নিচের ডায়াগ্রাম অনুসরণ করতে
হবে।
এই সার্কিটে পাওয়ার
কানেকশন দিলে, RA,
RB এর মধ্য দিয়ে ক্যাপাসিটর চার্জ হতে থাকে, এর
চার্জ যখন 2VCC/3 হয় তখন আউটপুট হয় লো আর ডিসচার্জ পাথ অন
হয়ে যায়, ফলে ক্যাপাসিটর ডিসচার্জ হতে শুরু করে। যখন ক্যাপাসিটরের ভোল্টেজ VCC/3 হয় তখন আউটপুট হয় হাই আর ডিসচার্জ পাথ অফ হয়ে যায়, ফলে ক্যাপাসিটর
আবার চার্জ হতে শুরু করে ও এর ভোল্টেজ নির্দিষ্ট সময় পর 2VCC/3 হয়। এভাবে সাইকেলটি অনবরত চলতে থাকে।
এবার সার্কিট এনালাইসিস
করা যাক,
আবার
একই ভাবে ডিসচার্জ হবার সময়,
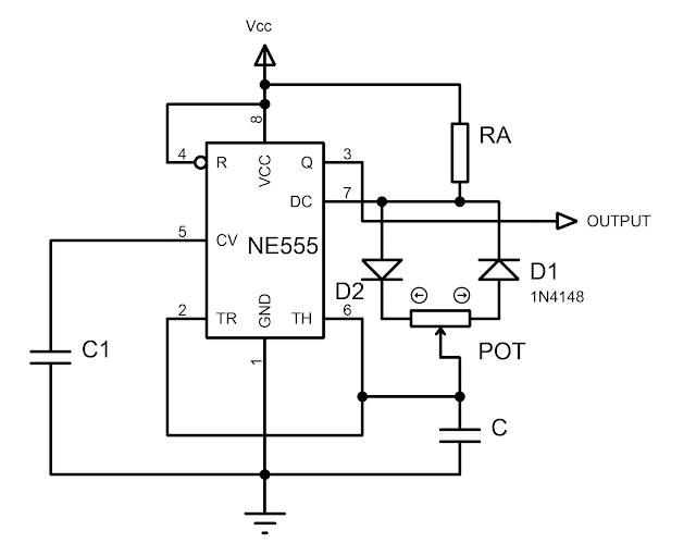
এখানে ডিউটি
সাইকেলের সমীকরণ দেখেই বোঝা যায়, RB এর জায়গায় একটি
পটেনশিওমিটার লাগিয়ে দিলেই ডিউটি সাইকেল পরিবর্তন করা যাবে, তবে এক্ষেত্রে অসুবিধা
হল, নূন্যতম ডিউটি সাইকেল হবে ৫০ শতাংশ(RA=0),
আর ডিউটি সাইকেল পরিবর্তন করার সাথে সাথে ফ্রিকোয়েন্সি বা কম্পাঙ্কের মানেরও
পরিবর্তন হতে থাকবে, যেহেতু সেটিও RB এর ওপর নির্ভরশীল। এটা সবক্ষেত্রে সমস্যা নাও হতে পারে, তবে আমরা এখন
দেখব কিভাবে নির্দিষ্ট ফ্রীকোয়েন্সির আর ভ্যারিয়েবল ডিউটি সাইকেলের PWM
signal generator তৈরি করা যায়।
এরজন্য শুধু
পটেনশিওমিটারটিকে একটু আলাদা কায়দায় লাগাতে হবে।
পটেনশিওমিটারের ডানের
অংশকে RC আর বামের অংশকে RD ধরে নিলে,
সূত্রগুলো দাড়াবে, (Calculation procedure is same to the previous one)
এবার লক্ষ্য করি,
পটেনশিওমিটারের নব ঘুরালে RC
ও RD এর মান আলাদাভাবে পরিবর্তিত
হলেও RC
+ RD এর মানের কোন পরিবর্তন হবে না। ফলে, ডিউটি
সাইকেল ঠিকই পরিবর্তিত হবে, কিন্তু ফ্রিকোয়েন্সি পরিবর্তিত হবে না। নূন্যতম ডিউটি
সাইকেল নির্ভর করবে RA এর ওপর। RA যত ছোট হবে তত কম ডিউটি সাইকেল পাওয়া সম্ভব হবে। [D1, D2 হল 4148 মডেলের হাই স্পিড সুইচিং ডায়োড]
এবার একটা উদাহরণ দেখা যাক।
মনে করি, 1.5
KHz ফ্রিকোয়েন্সির একটা PWM signal
জেনারেটর ডিজাইন করব আমরা। প্রথমেই সিলেক্ট করব ক্যাপাসিটর, এক্ষেত্রে 10
Nano farad ক্যাপাসিটর সিলেক্ট করা হল। তাহলে মোট সবগুলো
রেজিস্টরের যোগফলের মান হবে,
এখানে, RA যত ছোট রাখা যাবে তত কম ডিউটি সাইকেল পাওয়া সম্ভব হবে। 96.67K
Ohm এর সবচে কাছাকাছি মানের পটেনশিওমিটার যেটা সহজেই পাওয়া যায়
তা হল, 100K ohm। RA এর মান ধরি ১ কিলো ওহম। সেক্ষেত্রে,
তাহলে দেখা যাচ্ছে
প্রায় ১.৫ কিলো হার্জের কাছাকাছি ফ্রিকোয়েন্সির PWM signal জেনারেটর
সার্কিট ডিজাইন করা গেল সহজেই।
আলোচনাটি ভাল
লাগলে শেয়ার করে সবাইকে শেখার সুযোগ করে দিন। ইউটিউবে ইলেকট্রোকথন
চ্যানেলটি সাবস্ক্রাইব করে আমাদের ভিডিওগুলো নিয়মিত দেখতে থাকুন। সুস্থ থাকুন, ভাল
থাকুন, জানার ও শেখার জন্য বেশি বেশি পড়ুন।



0 Comments